----- Experience in your own room the magical nature of stereo sound -----

 

 

What's new

 

LX - Store

 

BLACKLIST

 

Conversations
with Fitz

 

OPLUG
Forum

 

Basics

The Magic in 2-Channel Sound

Issues in speaker
design

Dipole models

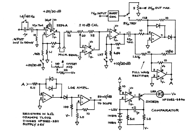
Active filters

Amplifiers etc

Microphone

FAQ's

Loudspeakers

Crossovers

Room acoustics

Stereo Recording and Rendering

Audio production

Conclusions

 

Projects

Your own desig

LXmini

LXmini+2

LXstudio

LX521.4

LX521
reference

ORION
challenge

ORION-3.4

PLUTO-2.1

WATSON-SEL

PLUTO+
subwoofer

THOR
subwoofer

PHOENIX
dipole speaker

Three-Box active
system (1978)

Reference
earphones

Surround
sound

Loudspeaker
& Room

 

Resources

Publications

Sound recordings

Links

Other designs

My current setup

About me

Site map

 

HOME

 

------------------
Digital Photo
Processes

 

------------------
The
Sea Ranch

 

------------------
My Daughter
the Jeweler

 

What's new

 

LX - Store

 

Conversations
with Fitz

 

OPLUG
Forum

 

 

 

Publications, Talks

 

40 - Website CD. The complete content of www.linkwitzlab.com from November 1999 up to now. When printed out it would be a book with over 500 pages. Having a CD allows you to search the 500+ photos and 400+ graphics of my website and to hear a number of my talks.

 

39 - The Magic in 2-Channel Sound Reproduction - Why is it so rarely heard?
The International Journal of Architectural Engineering Technology published Open Access my paper from the REPRODUCED SOUND 2015 Conference of the Institute of Acoustics in the UK (see 38 below).

 

38 - The Magic in 2-Channel Sound Reproduction - Why is it so rarely heard? 
Paper
from the REPRODUCED SOUND 2015 Conference of the Institute of Acoustics in the UK, where I received the Peter Barnett Memorial Award for Education. PowerPoint Slides and a Sound Track (90 minutes with Q&A, 43.3 MB, 64kbps mp3, mono) allow you to see and hear what I presented. You can also read it on my website.

 

37 - Whatever happened to the quality of reproduced sound in the home?
Keynote Address at the ALMA International Winter Symposioum, 2014, where I received the ALMA Titanium Driver Award for Technical Achievement. 


36 - Sound field Control for Rendering Stereo
Paper to be presented at the AES 52nd International Conference, "Sound Field Control, Engineering and Perception", 
Guildford, UK, September 2-4, 2013 - AbstractManuscript


35
- My Search for the Ideal Stereo Loudspeaker
Paper for the AES 51st International Conference, "Loudspeakers and Headphones", 
Helsinki, Finland, August 21-24, 2013 - AbstractAES Conference Papers
Presentation slides Finding the Prototype for Stereo Loudspeakers (pdf) & Talk (mp3, 18 MB, 1 hour)
Summary report 


34
- A Model for Rendering Stereo Signals in the ITD-Range of Hearing
Paper presented at the 133rd AES Convention, 2012 October 26, San Francisco, CA - Preprint #8713 
Abstract
ManuscriptPresentation slidesExcerpts


33
- Hearing spatial detail in stereo recordings
Paper presented at the 26th TONMEISTERTAGUNG in Leipzig, Germany, 26 November 2010 in the session on Perception & Esthetics - Abstract - Manuscript - Slide presentation and Talk (0:24 hrs, 11.3 MB, mp3)


32 - What Are the On-axis and Off-axis Frequency Response Requirements for Stereo Loudspeakers?
The Burning Amp Festival in San Francisco, 30 October 2010 
Talk with Q&A
(1:29 hrs, 21MB, mp3) - Presentation on YouTube - Slides - Afterthoughts
 


31 -
STEREO - From live to recorded and reproduced - What does it take?
I wrote a 22 page article with 22 illustrations for Linear Audio - Volume 0, September 2010. Jan Didden is the Publisher/Editor of this new semi-annual 'bookzine'. View article.


30 -
STEREO - From live to recorded and reproduced - What does it take? 
Slide presentation from Sacramento area DIY audio group meeting. April, 2010


29 -
The challenge to find the optimum radiation pattern and placement of stereo loudspeakers in a room for the creation of phantom sources and simultaneous masking of real sources. Expanded presentation & discussion
Presented at the 7th AES Chile Conference, 2009 November 5-7Slide Presentation 


28 -
Electrical, mechanical and acoustic filters in the design of a loudspeaker with dipole woofers
Presented at the 7th AES Chile Conference, 2009 November 5-7,  Slide Presentation 


27 -
The challenge to find the optimum radiation pattern and placement of stereo loudspeakers in a room for the creation of phantom sources and simultaneous masking of real sources
Presented at the AES 127th Convention in New York, 2009 October 9-12, Preprint #7959, Manuscript, Abstract, Slide Presentation and Sound track (30 minutes, 14MB)


26 -
Recording and reproduction over two loudspeakers as heard live
Two papers presented at AES 126th Convention in Munich, May 7, 2009. Session: Recording, Reproduction, and Delivery
Part 1: Siegfried Linkwitz: Hearing, loudspeakers and rooms, Preprint #7670, Slide Presentation 1 and Sound track 1 (14 MB), Manuscript
Part 2: Don Barringer: Recording concepts and practices, Preprint #7671, Slide Presentation 2 and Sound track 2 (14 MB), Manuscript


25 -
Phantom images in 2-channel audio playback versus natural hearing processes, Power Point slides from the Burning Amp Festival, October 2008


24
- Accurate sound reproduction from two loudspeakers in a living room, San Francisco AES Section Meeting, May 2008. PowerPoint slides and Sound track (21 MB). 
(The <AES-SFO-May08> folder on the Website CD contains the complete presentation and the 90 minute sound track with Q&A)


23
- Accurate sound reproduction from two loudspeakers in a living room, AES Section Meeting in London, November 2007. Listen to the Lecture recording (1:33 hours, 24.5 MB) while viewing the slide presentation
(The <AES-London-Nov07> folder on the Website CD contains the presentation and the sound track with Q&A)


22
- Siegfried Linkwitz, Room Reflections Misunderstood?, 123rd AES Convention, New York, October 2007, Preprint 7162,
Manuscript, MS PowerPoint Presentation .


21
- Why is Bass Reproduction from a Dipole Woofer in a Living Room Often Subjectively More Accurate than from a Monopole Woofer?, JAES, Vol. 51, No. 11, Nov. 2003, Letters to the Editor, p. 1062. (Submittal)
Responses in Vol. 52, No. 5, May 2004, pp. 530-532


20
- The Audio Critic, Issue No. 29, Summer/Fall 2003, Letters to the Editor and ensuing review after the ORION had been submitted.


19
- Siegfried Linkwitz, Which loudspeaker parameters are important to create the illusion of a live performance in the living room?, 113th AES Convention, Los Angeles, 2002, October 5-8, Preprint 5637, Abstract. Overhead slides of the presentation.



=====================   0 - www.linkwitzlab.com website posted November 1999. ======================= 



1 -
Siegfried Linkwitz, Investigation of Sound Quality Differences between Monopolar and Dipolar Woofers in Small Rooms, 105th AES Convention, San Francisco, 1998, Preprint 4786, Abstract, Manuscript


2 -
Siegfried Linkwitz, Development of a Compact Dipole Loudspeaker, 93rd AES Convention, San Francisco, 1992, Preprint 3431, Abstract, Manuscript


3 - Siegfried Linkwitz, A Loudspeaker Design for Reduced Reverberant Sound Power Output, AES Convention, New York, 1987, Precis, no Preprint available. Abstract in JAES, Vol. 35, No. 12, December 1987


4 - Siegfried Linkwitz, Excursion-limited SPL Nomographs, Speaker Builder, 4/84, Abstract, Nomographs


Response to letters
regarding Ref.12 in Speaker Builder Mailbox, Abstracts, Letters
5 - Stiffer, Lighter Enclosures, SB 2/86
6 - Phase Information, SB 2/86
7 - Of Isobariks and Ferrofluids, SB 1/86
8 - Something Seems Amiss, SB 1/86
9 - Crossover Clarification, SB 2/84
10 - Linkwitz Design Developments, SB 1/84
11 - Linkwitz Query, 2/81


12 - Siegfried Linkwitz, A Three-Enclosure Loudspeaker System with Active Delay and Crossover, Parts 1, 2, 3, Speaker Builder 2/80, 3/80, 4/80. This is a revised reprint of: Loudspeaker System Design, Wireless World, 1978, Abstract, Full article.


13 - Siegfried Linkwitz, Shaped Tone-Burst Testing, JAES, Vol. 28, No. 4, April 1980, Abstract, Full article


14 - Siegfried Linkwitz, Narrow Band Impulse Testing of Acoustical Systems, 60th AES Convention, Los Angeles 1978, Preprint 1342. Published as Ref. 13.


15
- Siegfried Linkwitz, Loudspeaker System Design, Wireless World (now: Electronics World+Wireless World), May/June/December 1978. Reprinted as Ref. 12. Abstract, Full article.


16 - Siegfried Linkwitz, Passive Crossover Networks for Noncoincident Drivers, JAES, Vol. 26, No. 3, March 1978, Abstract, Full article


17 - Siegfried Linkwitz, Active Crossover Networks for Noncoincident Drivers, JAES, Vol. 24, No. 1, January/February 1976. Reprinted in Loudspeaker Anthology, Vol.1, AES 1978, Abstract, Full article


18 - Siegfried Linkwitz, Improved Headphone Listening - Build a stereo-crossfeed circuit, Audio, December 1971, Abstract, Full article.

 

Joint Presentations

High-Resolution Audio, Workshop 6, 109th AES Convention, Los Angeles, September 2000.
Chair:    Malcolm O. J. Hawksford, University of Essex
Panel:   Takeo Yamamoto, Pioneer Corp.
             Mike Story, dCS Ltd.
             Siegfried Linkwitz, Linkwitz Lab, Graphics
             Kevin Halverson, Muse Electronics
             Bob Katz, Digital Domain
             Jim Johnston, AT&T-Research


Loudspeakers
, San Francisco Section of the AES, February 1989
            Brian J. Elliott, Consultant in Electro-Acoustics, Palo Alto
            Siegfried Linkwitz, Hewlett-Packard Co., Santa Rosa, Graphics
            Floyd E. Toole, National Research Council, Ottawa

________________________________________

 

1 - Investigation of Sound Quality Differences between Monopolar and Dipolar Woofers in Small Rooms. 
In acoustically small rooms the naturalness of low frequency reproduction may differ between dipolar and monopolar radiating woofers. The coupling of the two types of sources to the modal structure of the room is investigated using steady-state frequency response, cumulative spectral decay, energy-time curve, modulation transfer function and shaped tone burst response. When sets of shaped tone-bursts are used for measurement and listening, both frequency and time domain attributes become observable which point to the perceived differences between the two types of woofers. - e.g. mlt-bst0.gifmlt-bst1.gif,  and listen to 100 Hz multi-bursts 100mbst4.wav
Manuscript
A CD with recorded burst signals for room and speaker tests is available.
For calculation of modes and other room parameters see modes1.xls and Room acoustics.

 

2 - Development of a Compact Dipole Loudspeaker.
A relatively small size open baffle loudspeaker system has been developed using conventional cone type electro-dynamic drivers to obtain sufficiently large volume displacements. The 3-way system has dipole characteristics over the 20 Hz to 1000 Hz frequency range for reduced interaction with the listening room. Effects of the baffle shape upon the radiation pattern have been investigated. Active crossovers and dipole specific equalization have been used to obtain a flat frequency response. - e.g. cmp-dipl.gifBuild-Your-Own
Manuscript

 

3 - A Loudspeaker Design for Reduced Reverberant Sound Power Output
The off-axis radiation from a loudspeaker in a normally reverberant listening room contributes to the perceived on-axis sound. A dipole loudspeaker radiates less power off-axis than a comparable closed-box loudspeaker with identical anechoic on-axis sound pressure. Furthermore, the power response of a dipole is more constant with frequency. Therefore, fewer room reflection and reverberation effects can be expected. This paper describes a directional loudspeaker design with 4-way active crossovers and response equalization. Conventional dynamic drivers are used as dipole elements to reduce the acoustic size of the loudspeaker and to control directivity. - e.g. pwr-resp.gifbeam-dpl.gif

 

4 - Excursion-limited SPL Nomographs.
Some basic physics are presented in graphical format that relate the sound pressure level generated by an acoustic source in free space to its piston displacement. 
Too many speaker designs show either ignorance of these laws of nature or are attempts to give the illusion of increased volume by substituting distortion for their lack of sound output capability. - e.g. theory.gifspl_max1.xls , FAQ14

 

5 - Stiffer, Lighter Enclosures.
Bracing the internals of an enclosure to push panel resonances to above 1 kHz. Mounting a driver so that the basket-magnet mechanical resonance is not excited.


6 - Phase Information.
Symmetric driver configuration (W-T-W) and the audibility of non-linear monaural phase for 18 dB/oct, 24 dB/oct and delay derived crossovers.


7 - Of Isobariks and Ferrofluids.
Undesirable effects of ferrofluid in a Dynaudio D28 tweeter are removed. The formulas for the active equalizers, unfortunately, had some errors which have been corrected in the *.gif files. - sb186-48.gif , sb186-50.gif


8 - Something Seems Amiss.
How much can you increase the driver output when you allow distortion?


9 - Crossover Clarification.
The interaction between two crossovers. 
The influence of the inherent woofer highpass behavior on the woofer to midrange crossover. 
Phase correction for the spatial offset between the woofer and midrange drivers.


10 - Linkwitz Design Developments.
Symmetrical driver configuration (M-T-M) for the satellites.


11 - Linkwitz Query.
Woofer response equalization and cancellation of vertical rumble from the turntable in the summed center channel woofer.

 

12 - A Three-Enclosure Loudspeaker System with Active Delay and Crossover.
This detailed description of a multiple-driver loudspeaker design covers driver selection, enclosure design, active crossover, equalization and positioning. Sufficient information is given to duplicate the system or to improve existing systems by equalizing the low-frequency response or adding a separate woofer box. - e.g. f0Q0.gif , f0Q0fpQp.gif , pz-eql.xls
The material is still as valid today as it was when written in 1978. It covers all aspects of closed-box loudspeaker design. I have since moved away from this approach, because of the inherent difficulty to eliminate the characteristic box sound and the strong interaction with the listening room at lower frequencies. I prefer open-baffle designs. - e.g. PHOENIX
Take a look at page 1 or the full article (sb80-3wy.zip). I highly recommend to study the material, regardless of whether you are building passive or active speaker systems. At the very least it can serve as a review of all the considerations that should enter into the design of a loudspeaker.

 

13 - Shaped Tone-Burst Testing.
A properly shaped tone burst is used to evaluate the dynamic behavior of a loudspeaker within narrow frequency bands. The raised-cosine envelope of a five-cycle burst reduces the low frequency content of the test signal and confines the spectrum to a one-third octave width. - e.g. 20brst1.gif , and listen to 1 kHz 4-cycle Blackman windowed bursts 1kblkman4.wav.
The transient behavior of the loudspeaker is indicated by a change in the envelope of the burst signal. The frequency response of the loudspeaker is related to the maximum amplitude of the received burst. The relatively short duration of the burst preserves time domain information and gives a slightly smoothed frequency response.
Discrimination against echoes is obtained from the short duration of the shaped tone burst. The influence of room reflections on the measurement is minimized. 
A detailed circuit schematic for building a shaped tone-burst generator and peak detecting receiver is provided. - e.g. brst_gen.gifmic_pk.gif,  |System Test|
A CD with recorded burst signals for room and speaker tests is available.

 

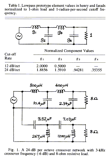
16 - Passive Crossover Networks for Noncoincident Drivers.
Component values have been calculated for the normalized prototype of the 12 dB/oct and 24 dB/oct crossover filter network under the assumption that it is driven from a voltage source and loaded resistively. - e.g. passv-xo.gif

 

17 - Active Crossover Networks for Noncoincident Drivers.
The spatial separation between drivers in a loudspeaker system affects the radiation pattern over the frequency range where more than one driver contributes to the total acoustic output. An analysis of conventional crossover networks shows that the main lobe of the radiation pattern shifts in direction and increases in amplitude. A new network transfer function, which can easily be realized with operational amplifiers, eliminates this problem. - e.g. xo12-24.gif xo12-24b.gif
Additional active delay networks are used to compensate for offsets in the acoustical planes from which the individual drivers radiate. - allpass.gif
The audibility of phase distortion is investigated with the conclusion that it is undetectable for the proposed types of networks.

This paper is the origin of the "Linkwitz-Riley" crossover.

Russ Riley and Siegfried Linkwitz
September 2006, Douglas City, CA

In the sixties, early seventies, I worked with Russ Riley at Hewlett-Packard's Palo Alto R&D laboratory for the development of RF and Microwave test equipment. Like many other engineers we had "G-Jobs", building such things as electronic ignitions for our VW bugs and vans, FM receivers, phase-locked pulse width FM demodulators, short-wave receivers, audio pre- and power amplifiers, third octave audio analyzers, headphone equalizers, and of course, loudspeakers. After measuring the acoustic and electrical responses of commercial speakers we equalized them and tried to understand why they were designed with strange looking driver layouts, used large baffles, were stuffed with a variety of internal damping materials and used various box stiffening and damping techniques. Eventually we completely redesigned them and built our own speakers. Russ and his wife, Vicky, an accomplished organist, always had the most critical and reliable ears. He was an ingenious design engineer, a strong contributor, who inspired and challenged many of us on our HP and unofficial design projects.

Russ retired after over 40 years in R&D for HP/Agilent and now lives with his wife in a remote mountain valley, in a genuine log cabin, amongst pear, plum and walnut trees, berry bushes, chicken and deer, the sounds of a large creek, and the pine and fir trees that climb up the slopes. He died peacefully in his log cabin on December 6, 2010.  

 

18 - Improved Headphone Listening - Build a stereo-crossfeed circuit.
A simple circuit is described that reduces the unnatural spaciousness of sound reproduction and the complete separation between channels which does not correspond to our normal hearing experience. This "super stereo" effect, while impressive at first, becomes very tiring after a while. -  Full articleHeadWizeConover's Headphone Amplifier

 

19 - Which loudspeaker parameters are important to create the illusion of a live performance in the living room?
The preference in loudspeaker product design is for small size, while preserving maximum low frequency extension and output volume. If the goal is to create a realistic reproduction of a live event, then certain speaker parameters must be adequately controlled, such as volume displacement, intermodulation distortion, stored energy and off-axis frequency response. Components must be carefully selected for low distortion performance. Parameters like phase linearity and cabinet diffraction are sometimes overrated. Multi-channel speaker setups require propagation delay correction and bass management, if not all speakers cover the full frequency range. These issues are reviewed at the advent of high resolution surround sound. The new technology can only fulfill its promise and expand into more than a niche market, if capable loudspeakers are widely available. 
Submitted paper 

 

22 - In a domestic living space a 2-channel monopolar and a dipolar loudspeaker system are compared for perceived differences in their reproduction of acoustic events. Both sound surprisingly similar and that is further enhanced by extending dipole behavior to frequencies above 1.4 kHz. The increased bandwidth of reflections is significant for spatial impression. Measured steady-state frequency response and measured reflection patterns differ for the two systems, while perceived sound reproduction is nearly identical in terms of timbre, phantom image placement and sound stage width. The perceived depth in the recording is greater for the dipole loudspeaker. Auditory pattern recognition and precedence effects appear to explain these observations. Implications upon the design of loudspeakers, room treatment and room equalization are discussed.

 

27 - The challenge to find the optimum radiation pattern and placement of stereo loudspeakers in a room for the creation of phantom sources and simultaneous masking of real sources
Stereo sound reproduction relies upon the creation of an illusion. Ideally the two loudspeakers and the room disappear, leaving only a phantom acoustic scene to be listened to. The polar frequency response of a loudspeaker determines the angular distribution of room reflections and their spectral content. The placement of the loudspeakers relative to the room surfaces determines the initial delay of the reflections. Together they affect the formation of phantom sources. A proven loudspeaker and room configuration is proposed as starting point for listening tests to determine the optimum loudspeaker radiation pattern. It is an invitation to extend our understanding of the psycho-acoustic processes that are involved with stereo listening in a room and to replace anecdotal with scientific evidence.

 

Top

 

 

 

What you hear is not the air pressure variation in itself 
but what has drawn your attention
in the streams of superimposed air pressure variations 
at your eardrums

An acoustic event has dimensions of Time, Tone, Loudness and Space
Have they been recorded and rendered sensibly?

___________________________________________________________
Last revised: 04/17/2021   -  © 1999-2019 LINKWITZ LAB, All Rights Reserved