----- Experience in your own room the magical nature of stereo sound -----

 

 

What's new

 

LX - Store

 

BLACKLIST

 

Conversations
with Fitz

 

OPLUG
Forum

 

Basics

The Magic in 2-Channel Sound

Issues in speaker
design

Dipole models

Active filters

Amplifiers etc

Microphone

FAQ's

Loudspeakers

Crossovers

Room acoustics

Stereo Recording and Rendering

Audio production

Conclusions

 

Projects

Your own desig

LXmini

LXmini+2

LXstudio

LX521.4

LX521
reference

ORION
challenge

ORION-3.4

PLUTO-2.1

WATSON-SEL

PLUTO+
subwoofer

THOR
subwoofer

PHOENIX
dipole speaker

Three-Box active
system (1978)

Reference
earphones

Surround
sound

Loudspeaker
& Room

 

Resources

Publications

Sound recordings

Links

Other designs

My current setup

About me

Site map

 

HOME

 

------------------
Digital Photo
Processes

 

------------------
The
Sea Ranch

 

------------------
My Daughter
the Jeweler

 

What's new

 

LX - Store

 

Conversations
with Fitz

 

OPLUG
Forum

 

 

 

Amplifiers etc.

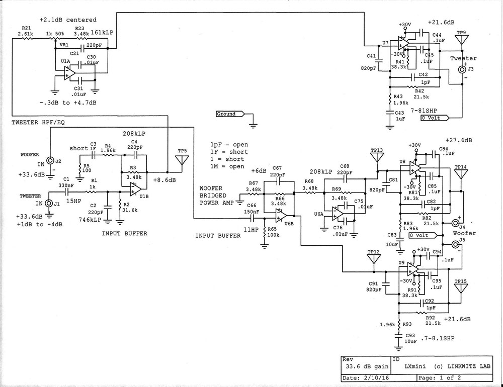
+++ Distortion +++ SPLmax +++ Connections +++ LXmini +++ LXstudio +++ LX521.4 +++

 

Amplifier Distortion

I know that there can be sonic and imaging differences between different amplifier designs, even when their frequency responses into the load are identical.  The UPA-500 with the LXmini sounds neutral and spatially detailed over the whole frequency range, immediately and in long-term listing. I also have listened to different amplifiers and front ends through the LXmini and find the speakers revealing of sonic differences in equipment. Thus, if you like to play this audiophile game - and often endless search - the LXmini is a speaker that can make it fun and rewarding because it tells you right away if you have come closer or moved away from "reality". Stereo is an illusion, a mental construct of an acoustic scene, which the recording engineer has sampled with n-microphones and processed. The only connection to reality is your accumulated auditory memory of live acoustic events. The 3D rendering, which the LXmini delivers to your ear/brain perceptual apparatus from the cues in a well done recording, can be like a convincing magic show.

The difference in power requirements for woofer vs. mid/tweeter opens the door to Class-A power amplifiers for the higher frequencies, where amplifier differences are usually noticed first. But the voltage gain of such amplifier must be made identical to the woofer amplifier's gain in order to stay within the dynamic range of the mini DSP 2x4. Most likely this requires a pre-amplification stage at the power amplifier input. Also, the amplifier output impedance should be <0.5 ohm, i.e. small compared to the rising voice coil impedance, in order not to affect the frequency response of the speaker.

The LM3886 based amplifiers on the PLUTO pcb board are another option. They actually measure quite a bit better than the Emotiva UPA-500 or MINI X-A100 for low distortion at 1 W and 100 mW levels. I give some guidance on the LXmini Owner Support page on how to adapt existing PLUTO amplifier modules for LXmini use, expecting some electronic know-how from the builder for completing such project. 

 

  Distortion Test

Feedback gain and correction accuracy decreases with frequency and is lower for F2 than F1.  

All amplifying devices, whether vacuum tubes or semiconductors are inherently non-linear and will produce various amounts of harmonic, intermodulation, clipping or zero-crossing distortion. Attenuators though are very linear devices when built as passive, resistive dividers. They are used to set the closed-loop gain of an amplifier. An amplifier is linearized by comparing its attenuated ouput voltage to its input voltage, amplifying the difference voltage and feeding it back as correction to the output.

The frequency response plot on the left is for an amplifier with 60 dB of open loop gain, which is reduced to the targeted 30 dB gain by a 30 dB attenuator and feedback. For stability reasons (no oscillation) the closed loop gain must roll off at 6 dB/octave rate. Thus the 50 kHz, 30 dB gain amplifier has 0 dB gain at 1.5 MHz.

For harmonic distortion test a single frequency sinusoid is used.
Across an 8 ohm amplifier load resistor Vmax is:
4.0 V @ 1W (0 dB)
2.8 V @ 500 mW (-3 dB)
1.26 V @ 100 mW (-10 dB)

The "First Watt" and performance below it is most critical to the amplifier's sound.

Frequency spectrum of harmonic distortion test signal

Harmonic distortion of power amplifiers is usually specified at maximum power output. Ideally it will decrease monotonically with decreasing power level and not increase at low levels due to zero-crossing distortion. 

High dynamic range recordings carry much information at low  levels.

A 2-tone test signal with the same Vmax as used for the harmonic distortion test will be more revealing of zero-crossing distortion because of the higher number of zero crossings. It will also bring out intermodulation products, which are usually of higher magnitude than harmonic distortion. Also music consists of more than a pure single sinusoid.

The actual power dissipated in the 8 ohm load is only 1/2 (-3 dB) of the Vmax1 single sinusoid, but instantaneous peak voltage and peak current delivered by the amplifier are the same. 

 

 

I use ARTA software and a Focusrite scarlet 2i2 USB Audio Interface for electrical and acoustical measurements.

Frequency spectrum of harmonic, intermodulation and zero-crossing distortion test signal. It tests a frequency region that is critical to hearing and amplifier sound.

 

ATI Power Amplifiers

For many years I have been using ATI power amplifiers. In their product line a pair of AT1202 stereo power amplifiers is well suited to the LXmini.  Each speaker would have its own 2x120 W stereo amplifier, which can provide as much peak current or peak voltage as you would ever want for the LXmini drivers.

The AT1202 exhibits very good low power intermodulation distortion performance as seen in the graphs above. It is primarily 3rd order at 1 W in response to equal amplitude input signals at 1 kHz and 5.5 kHz driving an 8 ohm resistor. Harmonic distortion products are always lower amplitude than intermodulation products. Unlike for many Class A/B amplifiers the distortion decreases as power goes down. A 100 mW output level is not unrealistic. Early transistor radios had 50 mW output stages and made quite a bit of noise.

 

Other Power Amplifiers

A wide range of power amplifiers can be used for the LXmini. The primary requirement is that they all have the same voltage gain, otherwise you need to adjust the gain defined by the LXmini configuration file for the miniDSP 2x4 or 4x10HD. I have heard good things from a trusted source about the Outlaw 7075 7-channel amplifier, which measures similar to the AT6012.  Here are examples for which I have some measurements.

amp-parasound-a51.jpg (72933 bytes) amp-Pass-proto.jpg (78739 bytes) amp-pluto-90mW.jpg (79342 bytes) amp-pluto-470mW.jpg (73141 bytes) amp-UPA500-100mW.jpg (79478 bytes) amp-UPA500-470mW.jpg (75159 bytes) amp-miniX-100mW.jpg (74360 bytes) amp-miniX-480mW.jpg (76218 bytes)
Parasound A51 Pass Labs proto Pluto LM3886 Pluto LM3886 Emotiva UPA-500 Emotiva UPA-500 Emotiva Mini-X Emotiva Mini-X
amp-Outlaw-7075-1W.jpg (61732 bytes)
Outlaw 7075
amp-Hypex-UcD180.jpg (76780 bytes)
Hypex UcD180
BehringerA500-1W.jpg (45489 bytes)
Behringer A500
BehringerA500-100mW.jpg (51661 bytes)
Behringer A500
AT528NC Class D
AT528NC (NCore)

The AT528NC, Class D, (Hypex NCore technology), 8x 200W, power amplifiers are essential to my ASP System's perfection. They have extremely low distortion even at low output power levels where much of the music detail is happening. Yet the amplifiers also have enormous output current capability to keep the woofers under full control.

 

Internals of Outlaw 7075 and Dave Reite's UcD180 based 8-channel DIY power amplifier:

 

PLUTO amplifiers for LXmini

The chip power amplifiers that were housed in the base of PLUTO make superb LXmini amplifiers. The LXmini deserves better than the Emotiva UPA-500 or Emotiva mini-X. The 1kHz and 5.5kHz  intermodulation measurement results, below, correlate well with perceived amplifier sound quality. 

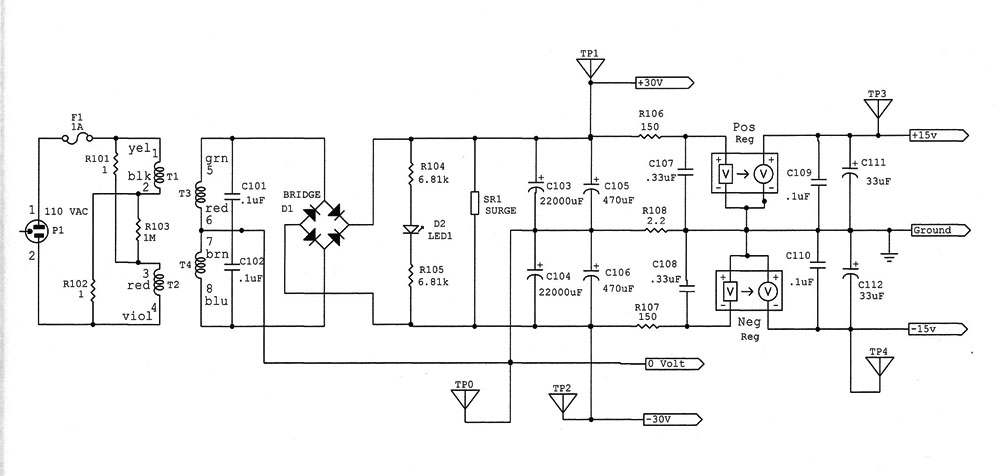
Don Naples (www.theorionspeakers.com) built me a 4-channel amplifier using two of my last few PLUTO pcb. Pictures of the amplifiers and circuit diagrams are shown below. The PLUTO material li can serve as guidance for component selection, but the circuit diagram determines the component values. Building the amplifier is not a beginner's electronics project, because the pcb that was used is no longer available. The design is shown here for experienced amplifier builders.

pluto-LXmini-amps-top-c.jpg (183104 bytes)   pluto-amp-module-c.jpg (155435 bytes)   pluto-amp-module2-c.jpg (141040 bytes)   amp-1c.jpg (124515 bytes)   amp-power-c.jpg (70944 bytes)   pluto-pcb-1c.jpg (160324 bytes)

 

 

 

What you hear is not the air pressure variation in itself 
but what has drawn your attention
in the streams of superimposed air pressure variations 
at your eardrums

An acoustic event has dimensions of Time, Tone, Loudness and Space
Have they been recorded and rendered sensibly?

___________________________________________________________
Last revised: 04/17/2021   -  © 1999-2019 LINKWITZ LAB, All Rights Reserved