----- Experience in your own room the magical nature of stereo sound -----

 

 

What's new

 

LX - Store

 

BLACKLIST

 

Conversations
with Fitz

 

OPLUG
Forum

 

Basics

The Magic in 2-Channel Sound

Issues in speaker
design

Dipole models

Active filters

Amplifiers etc

Microphone

FAQ's

Loudspeakers

Crossovers

Room acoustics

Stereo Recording and Rendering

Audio production

Conclusions

 

Projects

Your own desig

LXmini

LXmini+2

LXstudio

LX521.4

LX521
reference

ORION
challenge

ORION-3.4

PLUTO-2.1

WATSON-SEL

PLUTO+
subwoofer

THOR
subwoofer

PHOENIX
dipole speaker

Three-Box active
system (1978)

Reference
earphones

Surround
sound

Loudspeaker
& Room

 

Resources

Publications

Sound recordings

Links

Other designs

My current setup

About me

Site map

 

HOME

 

------------------
Digital Photo
Processes

 

------------------
The
Sea Ranch

 

------------------
My Daughter
the Jeweler

 

What's new

 

LX - Store

 

Conversations
with Fitz

 

OPLUG
Forum

 

 

 


    | Concept & design | Subwoofer ASP | Supplies | PLUTO

 

Adding subwoofers to PLUTO

The small 2-way active PLUTO loudspeaker system turned out to be so close in tonal character to the ORION that I became very curious to find out if the addition of box type subwoofers would degrade this similarity or simply extend it to very low frequencies where PLUTO maximum sound output is limited by its woofer/midrange driver volume displacement capability. 

A closed box was chosen to keep the woofer small in size and as cost effective as the rest of the system. The subwoofer would be down firing to reduce overall box height and to provide a top surface for placing decorative objects. To lighten the demands on the woofer/midrange driver a 100 Hz crossover frequency would be necessary with a LR4 acoustic filter response. The relatively high crossover frequency then requires that the radial distances from each subwoofer and tweeter to the listener should differ by less than 2 feet (60 cm). 

Since the subwoofer should provide an easy upgrade path for PLUTO owners there would be no change to the PLUTO design. All necessary filtering for the crossover would be accomplished by the subwoofer electronics which also provides the equalization to extend the frequency range below the driver resonance in the box. The power amplifier requirement for the subwoofer should be easily accommodated by 120 W per channel or less for an overall system sound level of up to 105 dB SPL.

 

Driver selection

Two drivers were considered, the Peerless 12" SLS 830669 and the 10" 830668 since they are relatively low cost, are available worldwide and have adequate volume displacement. The 12" driver is capable of 4 dB higher excursion limited SPL because of its larger piston area. The closed-box1.xls spreadsheet was used to investigate how these two drivers would behave in a small 14 liter box when driven from a 120W amplifier. Alister Sibbald added a driver data base to the rearranged spreadsheet. Being able to see the graph change as you change the variables gives better insight into the way the variables interact: Closed-Box-WithDriverDb.xls 

The free-air resonance at 28 Hz of the 12" driver is pushed up to 103 Hz due to its relatively high equivalent compliance of 172.4 liters compared to the 14 liter box. The high combined stiffness means that the power amplifier is not adequate to obtain Xmax. It would have to be a 1.2 kW amplifier to get the maximum 94 dB SPL at 30 Hz.    pluto-sub12.xls

The 10" driver has a stiffer suspension with VAS = 69.3 liter. The in-box resonance is not quite as high and better use is made of the available amplifier power. The higher stiffness also reduces the static displacement of the down firing cone to a mere 0.23 mm. Thus the 10" driver was chosen.   pluto-sub10.xls

 

Box construction

The subwoofer box is assembled out of 3/4" multi-layer plywood. For maximum stiffness use glued and screwed butt joints or other wood joinery. The internal volume is 15.4 liter. No stuffing is used. A small pinhole equalizes the static air pressures inside and outside of the box.

 

Frequency response equalization

An impedance measurement of the driver in the sealed box can yield the the important parameters f0 and Q0 for the 2nd order electro-mechanical filter that controls the acoustic highpass response at low frequencies. In this case f0 = 74.3 Hz and Q0 = 1.57 as calculated by using the formulas in f0Q0.gif

To extend the low frequency response these two parameters will be changed to a target of fp = 20 Hz and Qp = 0.5 by using a biquad equalizer. Values for standard components are calculated by using the pz-eql.xls spreadsheet. 

R1 = 5.62k,  R2 = 1.96k,  R3 = 75k
C1 = 1000 nF + 390 nF,  C2 = 100 nF,  C3 = 100 nF
which gives
f0 = 76 Hz,  Q0 = 1.59,  fp = 21 Hz,  Qp = 0.49
Adc = 22.2 dB

 

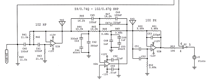
100 Hz crossover filter

The PLUTO+ subwoofer is an addition to the 2-way PLUTO and was designed to reduce the low frequency demands on its relatively small woofer driver which limits output volume and low frequency response. The small driver was chosen to obtain omni-directional response into the transition region to the tweeter. The design goal for PLUTO+ was to leave PLUTO unchanged and not to require circuit or component changes. Something similar was done with the addition of THOR to ORION. In order to accomplish this, some of the low frequency content of the input signal must be shifted away from PLUTO so that it is reproduced by the subwoofer instead. This task is not as straight forward as it may seem, because PLUTO's acoustic low frequency response is that of a 2nd order highpass filter with -3 dB corner at 60 Hz. Cascading this filter with any standard 100 Hz electrical crossover filter highpass section will not result in a 100 Hz acoustic crossover. PLUTO's response determines the missing electrical filter response, that when added leads to the desired LR4 acoustic crossover response. The block diagram of the w-ASP shows the necessary circuit elements for crossover filters and  equalization of both PLUTO and its subwoofer PLUTO+.

The w-ASP circuit board makes adding a subwoofer to an existing speaker XYZ fairly easy. The signal from the preamplifier is divided into a path to XYZ and a path to the sub. The path to the subwoofer has the lowpass portion of the desired crossover filter, some level control, and any necessary equalization to extend the low end response of the driver and box/baffle combination.
The XYZ path is used to contour the highpass response of the existing speaker so that its acoustic response becomes the exact match to the subwoofer's acoustic lowpass response and together they form an exact crossover at the desired frequency.

To obtain the desired 100 Hz LR4 acoustic crossover behavior for the subwoofer it is merely necessary to cascade an electrical LR4 lowpass filter (U4) with the biquad equalizer (U5B). The LR4 acoustic highpass filter for PLUTO, though, requires more effort since that speaker's low frequency response has a 2nd order roll off below 60 Hz. This must be equalized - again with a biquad (U2A) - to become an acoustic highpass with fp = 100 Hz and Qp = 0.7 to form one of the two LR4 crossover highpass filter stages. The other stage (U1B) then uses the standard electrical LR4 filter topology.

The low frequency response of PLUTO is most easily measured with the microphone about an inch above the dust cap of the woofer/midrange cone. Measured frequency points are entered into the spreadsheet box-eq-pluto.xls. The unknown values for f0 and Q0 of PLUTO are found by varying the values for f0 and Q0 in box 1) until the Original curve in the graph matches the Measured curve. In this case f0 = 60 Hz and Q0 = 0.75 and standard component values for the biquad become:

R1 = 10k,  R2 = 16.2k,  R3 = 3.48k
C1 = 330 nF + 390 nF,  C2 = 100 nF,  C3 = 1 uF + 1 uF

The complete 100 Hz LR4 electrical highpass filter for PLUTO is shown below. Together with subwoofer equalization and lowpass filtering it can be easily implemented on the w-ASP printed circuit board. The pcb has a general topology that makes it useful for any woofer and its crossover. 

The frequency response from the input of the crossover/equalizer to the PLUTO and subwoofer PLUTO+ outputs is shown below.

A ground plane measurement indicated good integration of the subwoofer with PLUTO.

The above procedure can be applied to the design of any closed box woofer and the problem of crossing it over to some given loudspeaker. See also the THOR project for this.

 

Listening observations

The addition of the subwoofer to PLUTO had somewhat surprising results. Not only does it extend and increase the low frequency output capability as expected, but it also extends the tonal similarity to the ORION into the low bass region. ORION goes subjectively a little deeper but the overall character is almost identical, yet one is a monopole and the other a dipole. Listening to either speaker system in the setup that I described for PLUTO I can easily get confused as to which speaker I am listening to and that on a wide range of program material. 

Currently, I listen to PLUTO+ mostly from my favorite relaxing and reading chair, from 12' (3.6 m) distance to each tweeter. The tweeters are 7' (2.1 m) apart from each other. For that location I need to increase the PLUTO+ volume level to match the ORION and I lose some imaging specificity. This would be expected as the ORION, being directional, reaches deeper into the room, somewhat like two flash lights compared to two bare light bulbs. Other than that the two systems are still amazingly close on A/B switching, even their sound stage size. At extreme off-axis angles the PLUTO+ sound stage moves less to the nearest speaker than with ORION. Both systems are set up away from walls and corners in my large room which is a preferable setup for any speaker. I do not know how this comparison would hold up in a small room.

Suffice it to say that I am exceedingly satisfied with the results. The PLUTO+ loudspeaker system requires no apologies (other than maybe for its funky looking form-follows-function design) and is a worthy alternative to the ORION.

 


    | Concept & design | Subwoofer ASP | Supplies | PLUTO

 

 

What you hear is not the air pressure variation in itself 
but what has drawn your attention
in the streams of superimposed air pressure variations 
at your eardrums

An acoustic event has dimensions of Time, Tone, Loudness and Space
Have they been recorded and rendered sensibly?

___________________________________________________________
Last revised: 04/17/2021   -  © 1999-2019 LINKWITZ LAB, All Rights Reserved