| |

| Concept
& design | Subwoofer-ASP
| Supplies | PLUTO |
Woofer - Analog Signal Processor
| A new circuit board has been
designed to simplify the construction of a woofer to midrange crossover or
the addition of a subwoofer to an existing loudspeaker such as PLUTO or
ORION. Previously it took one MT1 and two WM1 printed circuit boards, now
the same task is accomplished with two w-ASP circuit boards, one for each
channel, and additional capability is provided.
The w-ASP topology allows for a wide range of
applications, but is geared towards sealed boxes and dipole woofers. The
circuit description below gives an indication of how the board can be
used.
The pcb itself is of the same high grade
construction as all the other pcb that I offer, with 2 layers of 1 ounce
copper on 0.062" FR4, tinned pads and plated through holes, copper
fill and silk screened legend on top, solder mask top and bottom. The
dimensions are 6.75" x 6.0". |
 |
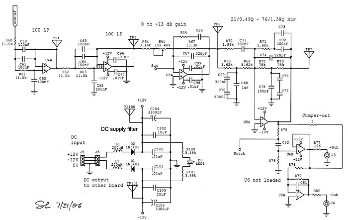
w-ASP circuit description
The input signal which comes from a preamplifier is
buffered and then divides into a branch for the midrange and a branch for the
woofer. In the midrange branch is a highpass filter section, a biquad and an
allpass. The woofer branch has two lowpass stages, a gain control, a shelving
lowpass, a biquad and two opposite polarity output buffers.

J1 - The input signal goes through a dc-blocking
capacitor and RFI filter.
U1A - Buffer stage and also configurable as shelving highpass.
U1B - Highpass filter section
U2A - Biquad, popularly known as Linkwitz
Transform in this particular topology. Used to shape the acoustic highpass
behavior of the midrange so that together with U1B a LR4 acoustic highpass is
formed.
U2B - Allpass filter for delay of the midrange.
S1-S2 - Toggle switch to apply the unfiltered input from J1 to the
midrange and turn the woofer off, or to turn on midrange and woofer
equalization.
U3A, U3B - Two notch filters for room or dipole equalization.

U4A, U4B - Two lowpass filter sections in the
woofer channel for crossover to the midrange.
U5A - Adjustable gain for the woofer and inverting amplifier that can be
configured as shelving lowpass for dipole 6 dB/oct equalization. The Sum
junction allows to sum in the other channel if a single woofer is used.
U5B - Linkwitz Transform to extend the low frequency response of the
woofer.
U6A, U6B - Output buffer stages of opposite polarity for driving two
power amplifiers in bridge configuration. When U6 is not needed, then Jumper-out
allows connection to J3. The notch filters of U3 can be wired to Notch junction
for equalization.
DC supply filter - Post filtering of the external power supply and power
on LED.
U7A, U7B - Not shown in the schematic but at the top of the pcb are two
powered amplifier sections that can be wired as necessary. Multiple solder pads
for each lead, ground and floating pads are provided. It is a convenient circuit
board section for experimentation with opamps.
The component values shown are for the PLUTO+ subwoofer.
The w-ASP is sold with material list and loading table. Where values are missing
no component is loaded in this application of the pcb.

| Concept
& design | Subwoofer-ASP
| Supplies | PLUTO |
|