----- Experience in your own room the magical nature of stereo sound -----

 

 

What's new

 

LX - Store

 

BLACKLIST

 

Conversations
with Fitz

 

OPLUG
Forum

 

Basics

The Magic in 2-Channel Sound

Issues in speaker
design

Dipole models

Active filters

Amplifiers etc

Microphone

FAQ's

Loudspeakers

Crossovers

Room acoustics

Stereo Recording and Rendering

Audio production

Conclusions

 

Projects

Your own desig

LXmini

LXmini+2

LXstudio

LX521.4

LX521
reference

ORION
challenge

ORION-3.4

PLUTO-2.1

WATSON-SEL

PLUTO+
subwoofer

THOR
subwoofer

PHOENIX
dipole speaker

Three-Box active
system (1978)

Reference
earphones

Surround
sound

Loudspeaker
& Room

 

Resources

Publications

Sound recordings

Links

Other designs

My current setup

About me

Site map

 

HOME

 

------------------
Digital Photo
Processes

 

------------------
The
Sea Ranch

 

------------------
My Daughter
the Jeweler

 

What's new

 

LX - Store

 

Conversations
with Fitz

 

OPLUG
Forum

 

 

 

Experimenter's Corner

On this page I share with you some investigations that I am pursuing. You might want to experiment along those lines yourself and give me feedback. In such case send me an email describing your observations or discuss them with the OPUG.

(1)  Body and weight of the ORION-3.3 sound

(2)  Stereo in Width and Depth (2-D)

(3)  Wrestling with ORION's invisible filter

(4)  Circuit topology for pcb used by Don Barringer 

------------------------------------------------------------------------------------------------------------------------------------------------------------------------------------

 

(1)  4 December 2011 - Body and weight of the ORION-3.3 sound

A few weeks ago I attended both, the rehearsal and then the performance of Brahm's German Requiem by the San Francisco Symphony orchestra and chorus.  It is a very moving piece to me. I listened from row H and row Y on the floor of the hall. One of my general impressions was that the ORION's tonal balance lacks power and weight in comparison to a live performance. Of course I have no illusion that speakers can fully reproduce the experience of the live event.

In talking with Don Barringer I suggested that modification of the C7-R5 low frequency shelf might produce the desired effect. He started out with a modified ASP in which he had already changed R44, R45, R46, R47 to 2.55k from 2.37k thereby lowering the 1440LP to 1333Hz. He had also changed C306 to 18nF from 22nF before. This was to cure an upper midrange issue he had heard. He then arrived at C7=398nF and R5=1.47k for the weight issue and declared: "The ORION is Done!". 

  mid range, red = new, CircuitMaker2

I did not have time to experiment with his changes and just implemented all of them in a second ASP, which I now use in my system. I like what I hear and sense that it is a big step towards reducing my earlier complaint. I did not change woofer or tweeter level settings from what I had before.

If you want to experiment and give feedback start with the R5 = 1.47k and C7 = 398nF changes to ORION-3.3.

  woofer shelf, green = new, CircuitMaker3

Note that these are very small changes in dB terms, but they cover several octaves, which probably explains their audibility, or we are prey to suggestions. 

Corresponding changes could be made on the new ASP boards and for v3.4 and v3.5. Due to different impedance levels and topologies the actual component values could be different. You need to determine them yourself since we are only working with v3.3 and old boards at this time. 

Download and install CM-LL on your computer, if you want to analyze the circuit diagram CircuitMaker1 . The Student Version of CircuitMaker will not run the three files above, but its manual might be useful. 

----------------------------------------------------------------

JS found the above equalization too much and added 511ohm to 1.47k for R5 = 1.98k and C7 = 398nF

12/4/11 - DB has since moved on to:
C7 = 397nF
R5 = 1.40k
R44 = R45 = 2.37k
R46 = R47 = 2.67k
C306 = 18nF
C208 = 120nF as always

12/14/11 - DB uses now:
C7 = 396.8nF
R5 = 1.47k
R44 = R45 = 2.37k
R46 = R47 = 2.67k
C306 = 18nF
C208 = 120nF as always

Several people wrote excitedly about the R5 = 1.47k and C7 = 398nF changes to ORION-3.3 as removing a thinness and adding weight to the upper bass.

12/26/11 - I had  lived with Don's original 12/4/11 version for a while, then switched back to my v3.3.1 ASP unit and only changed R5 to 1.47k from 2.37k before. C7 remained at 394.7nF, nominal (390nF//4.7nF) from earlier experiments. I am now quite satisfied with this EQ in my room and setup, but still amazed at the difference compared to using 2.37k. 

I have not tried these changes with v3.4, v3.5 or v4.0 since I do not have those speakers set up or even built for my own use. I suspect that they could be beneficial, but there are many variables that affect what we hear, the SEAS drivers, the power amps and also the room, its solidity of construction and the speaker setup. There remains work to be done to clarify what is going on. 

12/30/11 - The values for the new pcb, corresponding to C7=394.7nF and R5=1.47k on the old pcb, are C7 = 330nF (unchanged) and R22 = 1.78k.  orion33-shelf-new-old.ckt

1/17/12 - DB told me two days ago that when he compared a pre-owned pair of ORION to his own in the same location in his room, that they sounded better than his. He traced down the difference to his tweeters. Three of them measured significantly different from the pre-owned four, which were essentially identical. DB cannot trace back the history of his tweeters over the many years he has used them, but allowed that they had gone through a lot in his listening tests. The changes he made above to the midrange/tweeter transition region are therefore highly suspect. I never verified them and continue to live happily with the C7-R5 change of 12/26/11. What I call ORION-3.3 for the new pcb is identical to v3.3.1 of the old pcb.

9/1/12 - Below is the frequency response of my ORION-3.3 ASP with woofer and tweeter levels adjusted 12/26/11 and not changed since.

Measured response at TP1, TP2 and for W, Wcut, M and T outputs

... Done ...

--------------------------------------------------------------------------------------------------------------------------------------------------------------------------------------

 

(2)  13 January 2012 - Stereo in Width and Depth (2-D)

In connection with my write-up on Creating the Gestalt of the Auditory Scene I am studying the perception of the phantom image created by two loudspeakers. In particular the perception of depth or distance from virtual sources is quite different between loudspeaker and headphone sound reproduction. 

On the left is my setup for creating a 2-D Auditory Scene from stereo recordings. The PLUTO pair receives the same input signal as the ORION pair of loudspeakers, only the levels are different and each pair has its own volume control. The acoustic output from PLUTO needs to be much lower than that from ORION so that the AS is dominated by ORION. PLUTO only spreads the AS in width and depth.

Dummy head and sphere recordings work really well because the proper spatial cues are imbedded. The binaural tracks in my write-up and the tracks on my Demo CD are good examples.

 

(3) 22 March 2013 - Wrestling with Orion's Invisible Filter

Don Barringer spent months tweaking his Orion. What he came up with is presented and discussed on the OPLUG Forum and by Peter Aczel in his Audio Critic plog.

Orion Gateway -- Eric Weitzman's blog and experiments with Don's "Subjective Neutrality" equalization

 

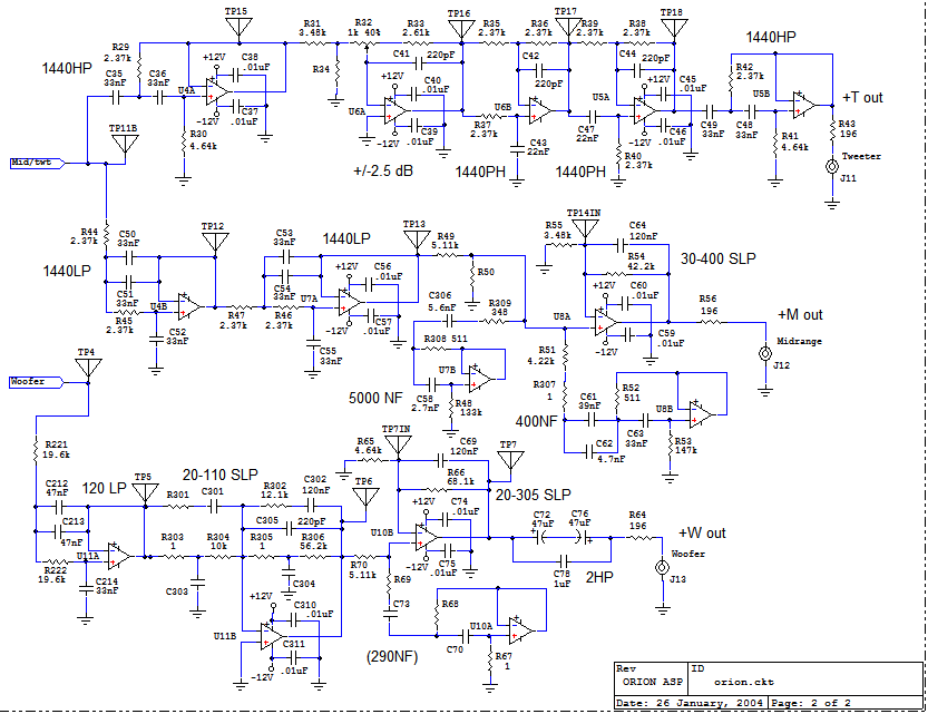
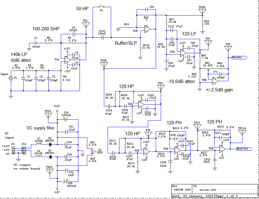
(4)  Circuit topology for pcb used by Don Barringer

The circuit diagrams below show component values for an early version of the ORION. Use the topology and component labels on this diagram to identify functionally equivalent circuit sections on the new pcb. For some sections new component values have to be calculated to obtain the same response as with the old pcb.

old_pcb_ckt1.png (42352 bytes)       old_pcb_ckt2.png (47962 bytes)   

 

---------------------------------------------------------------------------

 

-----------------------------------------------------------------------------------------------------------------------------------------------------------------------------------------

 

What you hear is not the air pressure variation in itself 
but what has drawn your attention
in the streams of superimposed air pressure variations 
at your eardrums

An acoustic event has dimensions of Time, Tone, Loudness and Space
Have they been recorded and rendered sensibly?

___________________________________________________________
Last revised: 04/17/2021   -  © 1999-2019 LINKWITZ LAB, All Rights Reserved